成人影片 欢迎您!
成人影片 >> 成人影片新闻 >> 正文
成人影片 在第十一届全国大学生物理实验竞赛(创新)中再创佳绩
发布日期:2025-11-25 来源: 浏览次数:
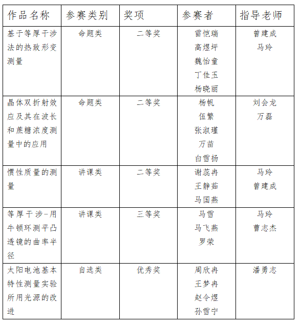
2025年第十一届全国大学生物理实验竞赛(创新)于11月23日在中南大学正式落下帷幕。作为目前国内挑战性最强、影响力最大的物理类竞赛之一,也是唯一进入全国普通高校大学生竞赛排行榜的物理类竞赛,赛事吸引了来自全国722所高校、3260支队伍报名参赛。我校选派5支代表队参赛,共获二等奖3项、三等奖1项、优秀奖1项,成人影片 荣获优秀组织奖。
成人影片 高度重视此次竞赛,自赛事启动以来,学校团委和成人影片 领导高度重视,基础物理实验中心精心组织,统筹推进校赛选拔、团队组建与选题培育等一系列工作,最终择优推荐5支队伍代表学校参加决赛。在指导教师的悉心指导下,参赛学生精心打磨作品,先后经过初赛与决赛两轮激烈角逐,最终取得可喜成果。
成人影片 深耕创新创业教育改革,不断强化实践教学环节,为学生搭建技能提升与创新展示的优质平台。此次赛事佳绩既是学校学科竞赛育人成效的集中彰显,也为深化教学改革、提升人才培养质量注入了强劲动力。
联系电话: 0951-2061004 邮箱:[email protected]
地址:宁夏银川市西夏区文萃北街217号
版权所有:成人影片-成人影片jable-成人影片swag copyright © 2015 宁ICP备 05001458号 宁公网安备64010502000131